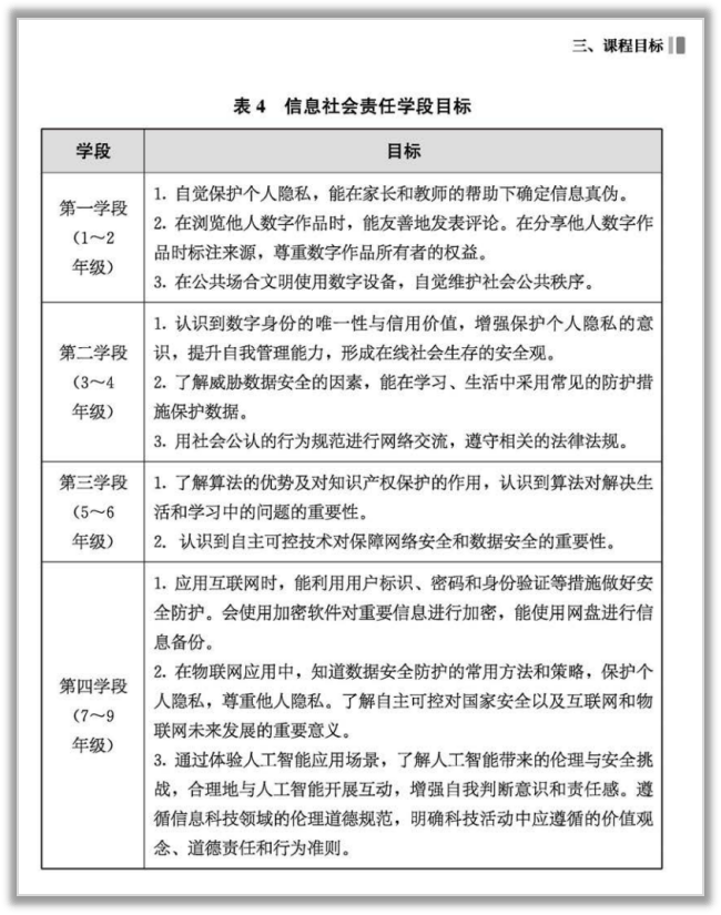
(原标题:内蒙古规范中小学人工智能课程建设 全学段开设,每学年不少于8课时)
经济观察网 据央视网,近日,内蒙古自治区教育厅发布《内蒙古自治区中小学人工智能课程纲要(试行)》,推进全区中小学人工智能课程体系建设系统化、规范化。

图片来源于网络,如有侵权,请联系删除
人工智能作为引领未来的战略性技术,已成为重塑教育形态、变革人才培养模式的重要力量。此次发布的纲要,紧扣中小学生认知规律与成长需求,强化课程的基础性、实践性、综合性、发展性和伦理性,构建“概念与基础―技术与原理―应用与创新―伦理与安全”四位一体的课程体系。秉持“育人为本、素养导向、立足本土、面向未来”的核心理念,遵循“场景体验―原理探索―应用创新”的认知规律,着力培养学生的人工智能素养与技能,为内蒙古自治区中小学开展人工智能教育提供系统化的课程指导。
纲要提出,人工智能课程在中小学全学段开设,每学年不少于8课时。中小学可将人工智能课程独立设置,也可以与信息科技(技术)、通用技术、科学、综合实践活动、劳动等课程融合开展。纲要还从组织领导、专业支持、师资建设、协同育人等方面提出课程管理和保障的具体措施,推动全区中小学人工智能教育高质量实施。
