证券之星消息,根据天眼查APP数据显示中国石化(600028)新获得一项发明专利授权,专利名为“一种渣油和煤焦油组合加工工艺方法”,专利申请号为CN202311082840.2,授权日为2025年10月3日。
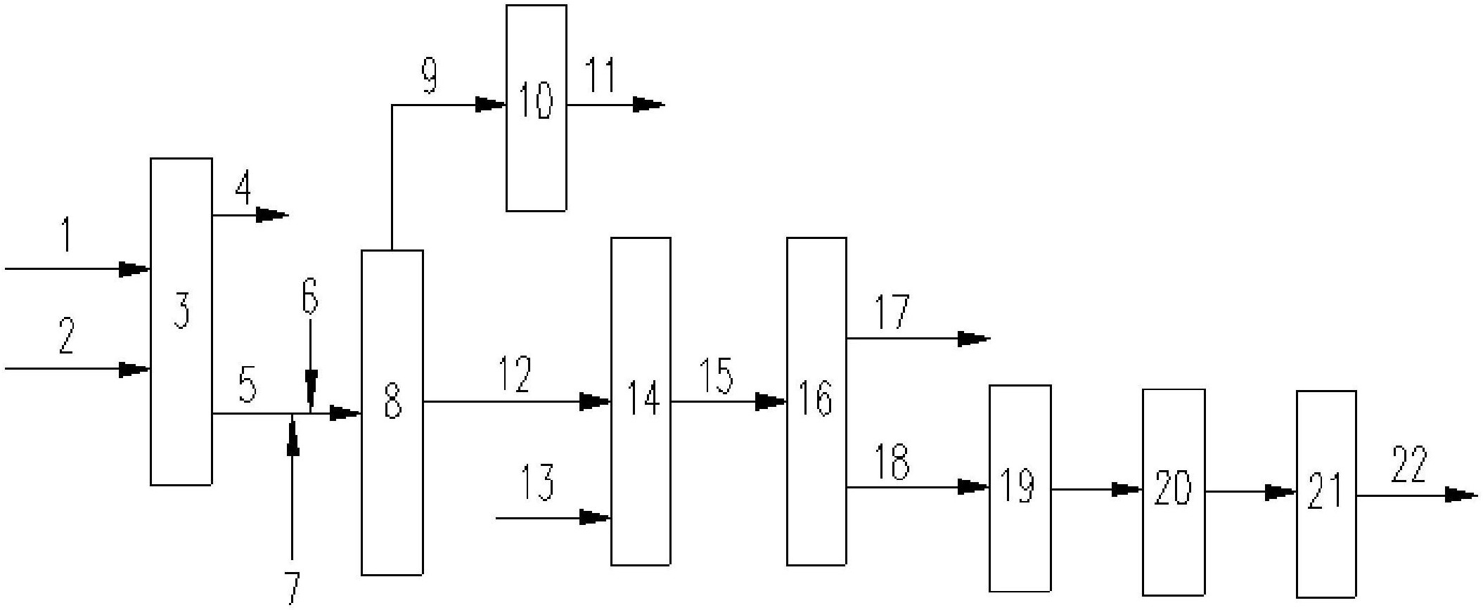
专利摘要:本发明公开一种渣油和煤焦油组合加工工艺方法,所述方法包括如下内容:(1)煤焦油原料经切割后,得到轻质煤焦油和重质煤焦油;(2)在氢气存在条件下,步骤(1)得到的轻质煤焦油和渣油原料混合后,与碱金属混合进入碱金属处理反应区进行反应;(3)步骤(2)得到的碱金属处理反应流出物经固液分离得到液相物流;(4)步骤(3)得到的液相物流和步骤(1)得到的重质煤焦油混合进入催化裂化反应区,与催化裂化催化剂接触进行反应,反应流出物经分离得到干气、液化气、汽油、轻柴油和重馏分油。所述方法首次向碱金属处理反应体系中引入煤焦油,能够减少结焦反应、提高液相收率,实现了渣油和煤焦油的组合加工。
今年以来中国石化新获得专利授权2916个,较去年同期减少了27.17%。结合公司2025年中报财务数据,今年上半年公司在研发方面投入了61.86亿元,同比增3.05%。

图片来源于网络,如有侵权,请联系删除
通过天眼查大数据分析,中国石油化工股份有限公司共对外投资了263家企业,参与招投标项目16376次;财产线索方面有商标信息106条,专利信息89195条,著作权信息1179条;此外企业还拥有行政许可40个。
数据来源:天眼查APP
以上内容为证券之星据公开信息整理,由AI算法生成(网信算备310104345710301240019号),不构成投资建议。
