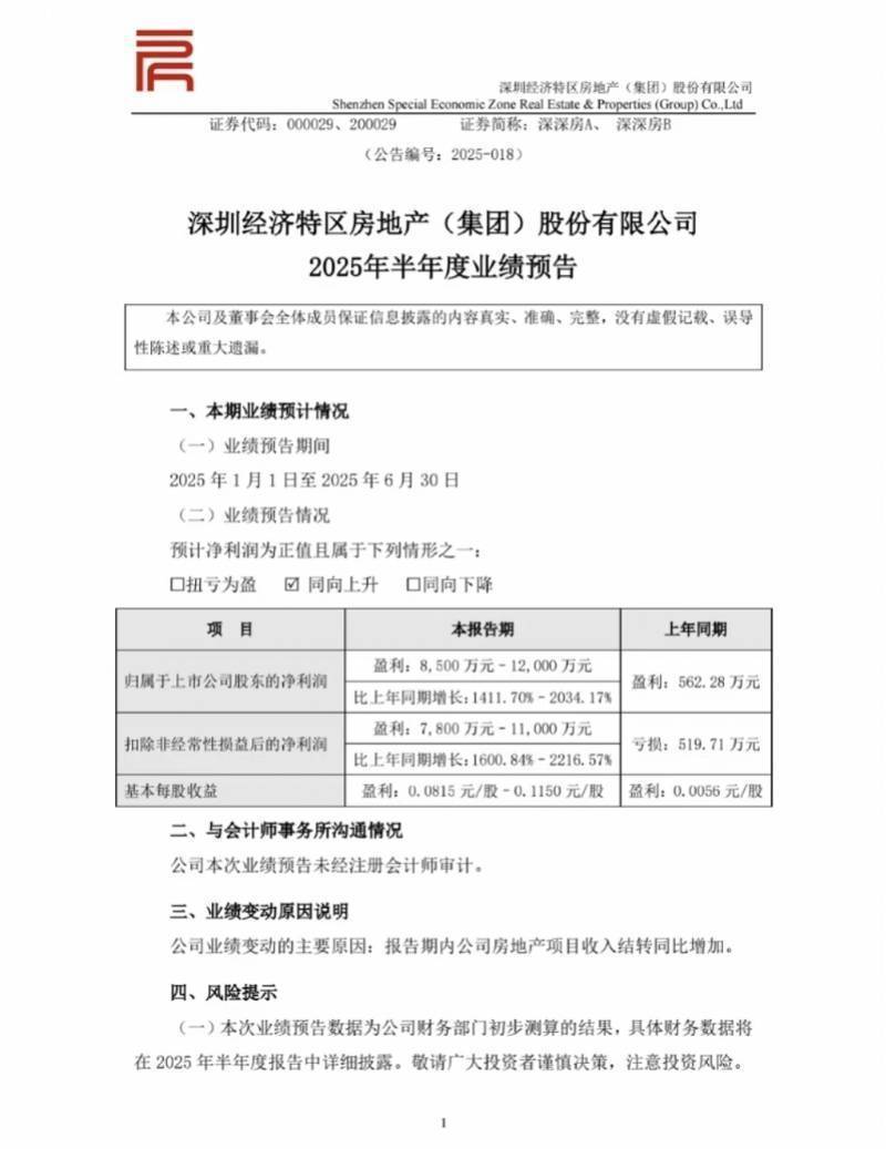
据证券之星公开数据整理,近期深深房A(000029)发布2025年中报。截至本报告期末,公司营业总收入6.37亿元,同比上升374.85%,归母净利润1.03亿元,同比上升1732.32%。按单季度数据看,第二季度营业总收入3.07亿元,同比上升309.69%,第二季度归母净利润3060.65万元,同比上升721.39%。本报告期深深房A盈利能力上升,毛利率同比增幅36.49%,净利率同比增幅342.13%。

图片来源于网络,如有侵权,请联系删除
本次财报公布的各项数据指标表现尚佳。其中,毛利率27.24%,同比增36.49%,净利率16.04%,同比增342.13%,销售费用、管理费用、财务费用总计4309.74万元,三费占营收比6.76%,同比减66.83%,每股净资产3.58元,同比减1.98%,每股经营性现金流-0.09元,同比增19.39%,每股收益0.1元,同比增1717.86%

证券之星价投圈财报分析工具显示:
- 业务评价:去年的净利率为-92.77%,算上全部成本后,公司产品或服务的附加值不高。从历史年报数据统计来看,公司近10年来中位数ROIC为6.57%,中位投资回报较弱,其中最惨年份2023年的ROIC为-10.75%,投资回报极差。公司历史上的财报相对良好,公司上市来已有年报31份,亏损年份5次,如无借壳上市等因素,价投一般不看这类公司。
- 偿债能力:公司现金资产非常健康。
财报体检工具显示:
- 建议关注公司现金流状况(货币资金/流动负债仅为99.28%、近3年经营性现金流均值/流动负债仅为5.71%)
- 建议关注公司存货状况(存货/营收已达781.95%)
以上内容为证券之星据公开信息整理,由AI算法生成(网信算备310104345710301240019号),不构成投资建议。
