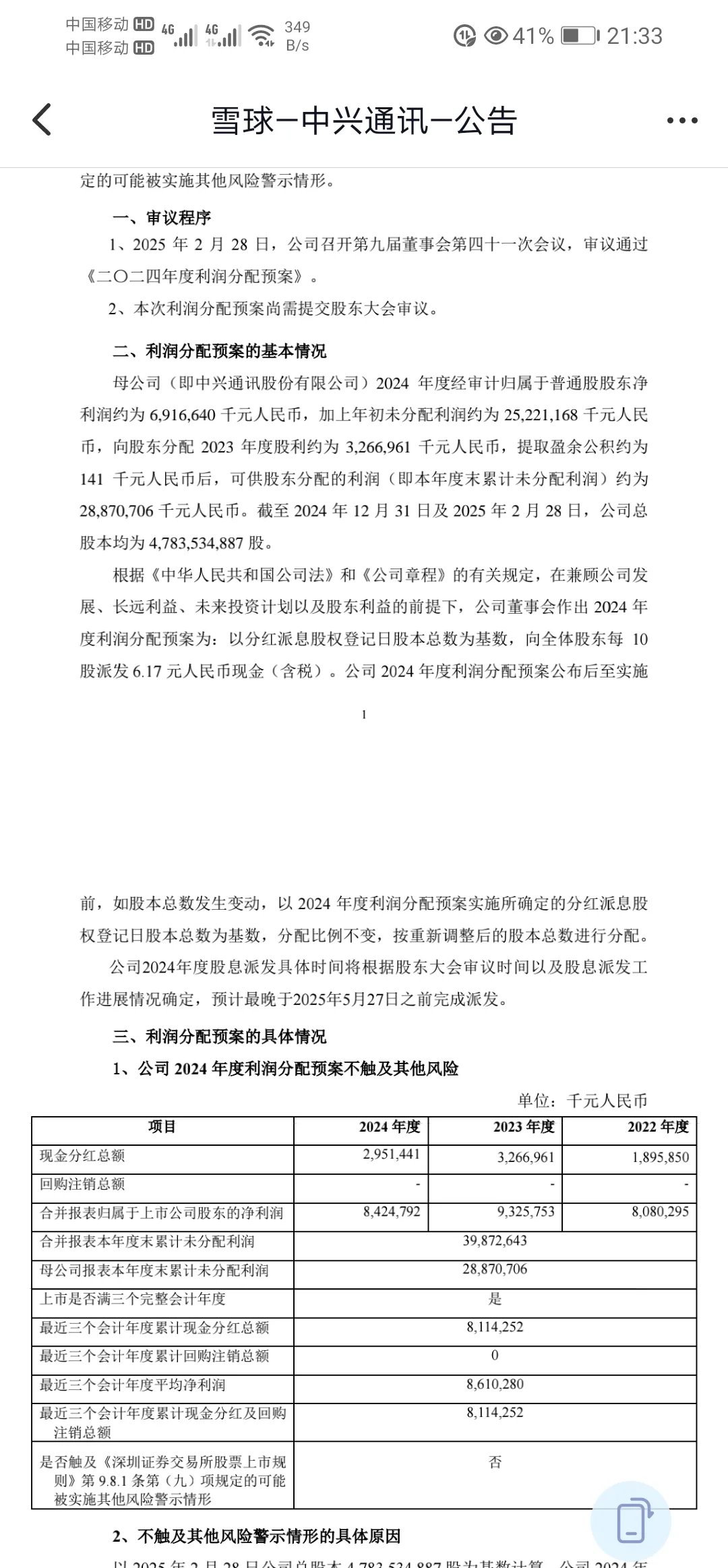
据证券之星公开数据整理,近期兆讯传媒(301102)发布2025年中报。截至本报告期末,公司营业总收入2.93亿元,同比下降8.81%,归母净利润2138.6万元,同比下降47.75%。按单季度数据看,第二季度营业总收入1.29亿元,同比下降10.31%,第二季度归母净利润51.84万元,同比下降79.13%。本报告期兆讯传媒公司应收账款体量较大,当期应收账款占最新年报归母净利润比达596.68%。

图片来源于网络,如有侵权,请联系删除
本次财报公布的各项数据指标表现不尽如人意。其中,毛利率26.78%,同比减11.37%,净利率7.31%,同比减42.7%,销售费用、管理费用、财务费用总计4198.66万元,三费占营收比14.35%,同比减12.74%,每股净资产7.52元,同比减27.43%,每股经营性现金流0.52元,同比减31.16%,每股收益0.05元,同比减47.72%

图片来源于网络,如有侵权,请联系删除

财务报表中对有大幅变动的财务项目的原因说明如下:
- 应收款项变动幅度为7.52%,原因:报告期部分客户回款周期延长。
- 在建工程变动幅度为-74.84%,原因:在建工程转固。
- 销售费用变动幅度为-35.0%,原因:报告期广告宣传费减少。
- 管理费用变动幅度为36.74%,原因:人员增加,导致相关的人工成本增加。
- 财务费用变动幅度为48.64%,原因:存款利率下降导致的存款利息收入减少。
- 所得税费用变动幅度为-185.74%,原因:报告期公司利润总额下降。
- 研发投入变动幅度为73.38%,原因:新增研发人员,导致相关的人工成本增加。
- 投资活动产生的现金流量净额变动幅度为40.28%,原因:报告期固定资产投资较上年同期减少。
- 现金及现金等价物净增加额变动幅度为147.39%,原因:报告期媒体资源使用费和固定资产投资支出较上年同期减少。
证券之星价投圈财报分析工具显示:
- 业务评价:公司去年的ROIC为1.36%,资本回报率不强。去年的净利率为11.28%,算上全部成本后,公司产品或服务的附加值一般。从历史年报数据统计来看,公司上市以来中位数ROIC为29.91%,投资回报也很好,其中最惨年份2024年的ROIC为1.36%,投资回报一般。公司历史上的财报较为好看(注:公司上市时间不满10年,上市时间越长财务均分参考意义越大。)。
- 偿债能力:公司现金资产非常健康。
- 商业模式:公司业绩主要依靠营销驱动。需要仔细研究这类驱动力背后的实际情况。
财报体检工具显示:
- 建议关注公司应收账款状况(应收账款/利润已达596.68%)
以上内容为证券之星据公开信息整理,由AI算法生成(网信算备310104345710301240019号),不构成投资建议。
