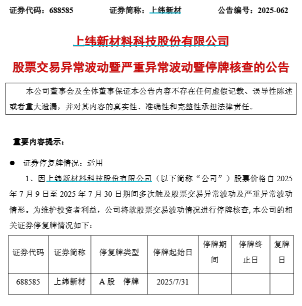
8月5日晚间,上纬新材(688585)公告称,公司股票价格自2025年7月9日至2025年8月5日累计上涨1320.05%,其间多次触及股票交易异常波动及严重异常波动情形。如未来公司股票价格进一步上涨,公司可能再次向上海证券交易所申请连续停牌核查。公司目前基本面未发生重大变化,但股票价格已严重脱离基本面。此外,公司2025年上半年净利润较上年同期下滑,市盈率显著高于行业平均水平。

图片来源于网络,如有侵权,请联系删除
对此,上交所表示,上纬新材近期多次出现严重异常波动情形,公司已多次发布风险提示公告,提请广大投资者审慎投资,注意投资风险。近日,该股股价继续大幅波动,部分投资者在交易该股过程中存在影响市场正常交易秩序、误导投资者正常交易决策的异常交易行为,上交所依规对相关投资者采取了暂停账户交易的自律监管措施。上交所再次提醒投资者关注风险,审慎参与,合规交易。
截至8月5日收盘,上纬新材股价再度上涨20%至110.48元/股,首度跻身百元股,公司总市值达到445.63亿元,紧逼石头科技和九号公司-WD总市值。截至目前,公司动态市盈率高达480倍。
业绩方面,上纬新材预计2025年上半年归母净利润2990.04万元,较上年同期减少32.91%。

图片来源于网络,如有侵权,请联系删除
