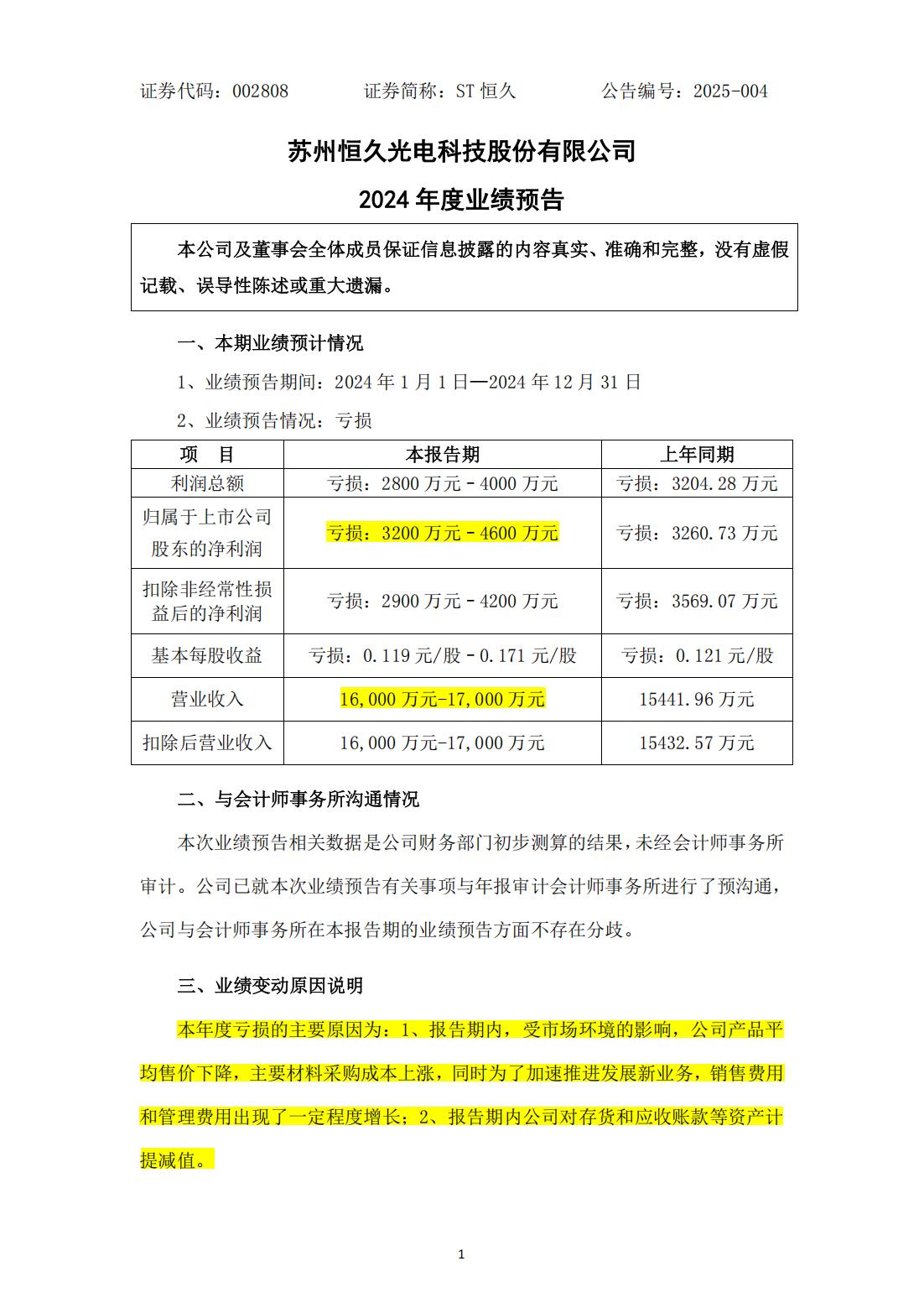
(原标题:业绩预告严重失实 *ST沐邦及责任人遭上交所公开谴责)
经济观察网 程久龙 实习生 刘轩宇 6月23日,上海证券交易所(以下简称“上交所”)对*ST沐邦(603398.SH)及时任董事长、代董秘廖志远、时任财务总监汤晓春予以公开谴责,直指该公司2024年业绩预告存在严重信息披露违规,未能准确提示退市风险,对投资者决策造成重大误导。
上交所在纪律处分决定书中表示,经查明,2025年1月24日,江西沐邦高科股份有限公司(以下简称公司)披露《2024年年度业绩预亏公告》,预计2024年度实现归属于母公司所有者的净利润(以下简称净利润)-52,000万元到-42,000万元,归属于母公司所有者的扣除非经常性损益后的净利润(以下简称扣非后净利润)为-144,000万元到-117,000万元;预计2024年年度实现营业收入33,000万元至35,000万元,扣除与主营业务无关的业务收入和不具备商业实质的收入后的营业收入(以下简称扣除后营业收入)为31,000万元至33,000万元。同时公告显示,公司不存在可能影响本次业绩预告内容准确性的重大不确定性因素。

图片来源于网络,如有侵权,请联系删除
2025年4月30日,公司披露《2024年年度业绩预亏更正公告》显示,预计2024年度实现净利润-120,000万元到-110,000万元,扣非后净利润为-150,000万元到-130,000万元;预计2024年年度实现营业收入27,000万元至28,000万元,扣除后营业收入为27,000万元至28,000万元。业绩预亏更正的主要原因为:一是经与年审会计师沟通,公司玩具原料销售业务收入由总额法变更为净额法、光伏业务部分营业收入不满足收入确认条件,相应调减营业收入;二是前期“公司判断业绩承诺义务人基本具备偿还能力”审慎性不足,将2024年确认的业绩补偿款由9.8亿元调整为2.39亿元。
2025年4月30日,公司披露《2024年年度报告》显示,2024年度实现净利润-116,212.29万元,扣非后净利润为-140,665.88万元;2024年年度实现营业收入27,714.12万元,扣除后营业收入25,827.81万元。因公司2024年度经审计的净利润为负值,且扣除后营业收入低于3亿元,公司股票于2025年5月6日起被实施退市风险警示。
上交所方面认为:“公司年度业绩是投资者关注的重大事项,可能对公司股票价格及投资者决策产生重大影响。在公司净利润为负的情况下,营业收入是否低于3亿元直接关系到投资者对公司股票是否被实施退市风险警示的重要判断。但公司业绩预告中关于营业收入是否低于3亿元披露不准确,也未对影响营业收入预计因素进行任何风险提示,未向市场充分提示公司将触及退市风险警示的风险。此外,预告净利润与实际净利润差异幅度较大,且业绩预告更正不及时,可能对投资者决策造成重大影响。公司上述行为违反了《上海证券交易所股票上市规则(2024年4月修订)》的有关规定。”
基于上述违规行为,上交所对江西沐邦高科股份有限公司、时任董事长、代董事会秘书廖志远、时任财务总监汤晓春予以公开谴责。
*ST沐邦原以益智玩具业务为主,2022年跨界收购光伏企业内蒙古豪安能源科技有限公司(以下简称“豪安能源”)后转型,但光伏业务未能挽救其业绩。公司在2024年年报中坦言:“2024年,由于光伏行业近两年激进的产能扩张,造成行业周期性产能过剩,导致供需失衡。光伏产业链价格持续下行,价格战不断升级,行业竞争剧烈。”
财务数据显示,2024年,*ST沐邦硅片及硅棒业务、玩具业务等营业收入277,141,204.86元,实现归属于上市公司股东的净利润亏损11.6亿元。
