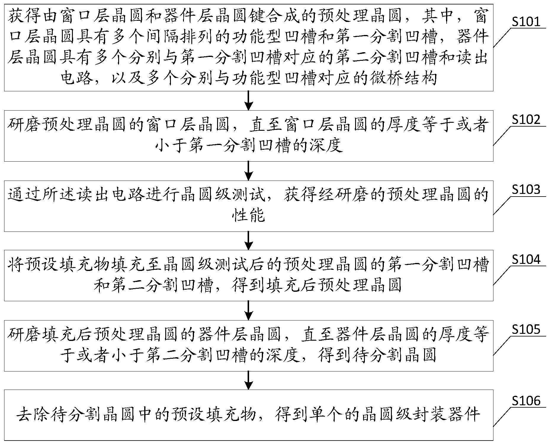
证券之星消息,根据天眼查APP数据显示睿创微纳(688002)新获得一项外观设计专利授权,专利名为“屏幕保护壳”,专利申请号为CN202430622503.7,授权日为2025年6月3日。
专利摘要:1.本外观设计产品的名称:屏幕保护壳。2.本外观设计产品的用途:用于保护显示屏。3.本外观设计产品的设计要点:在于形状。4.最能表明设计要点的图片或照片:立体图1。
今年以来睿创微纳新获得专利授权41个,较去年同期增加了310%。结合公司2024年年报财务数据,2024年公司在研发方面投入了8.61亿元,同比增25.96%。

图片来源于网络,如有侵权,请联系删除
数据来源:天眼查APP
以上内容为证券之星据公开信息整理,由AI算法生成(网信算备310104345710301240019号),不构成投资建议。

