(原标题:“车圈恒大”谜题背后 中国车企经营状况几何?)
近日,“车圈恒大”这一话题在舆论界引起广泛关注。一时间,资本市场引发连续震荡, 汽车股集体下跌。恒大的暴雷各界已有过多番讨论,究其核心是这家房地产企业奉行的“高负债、高周转、高风险”的扩张模式,最终导致资金链断裂。汽车行业是否也存在类似的现象?此番论调能否作为“行业洞察”或许还是缺乏全面性。

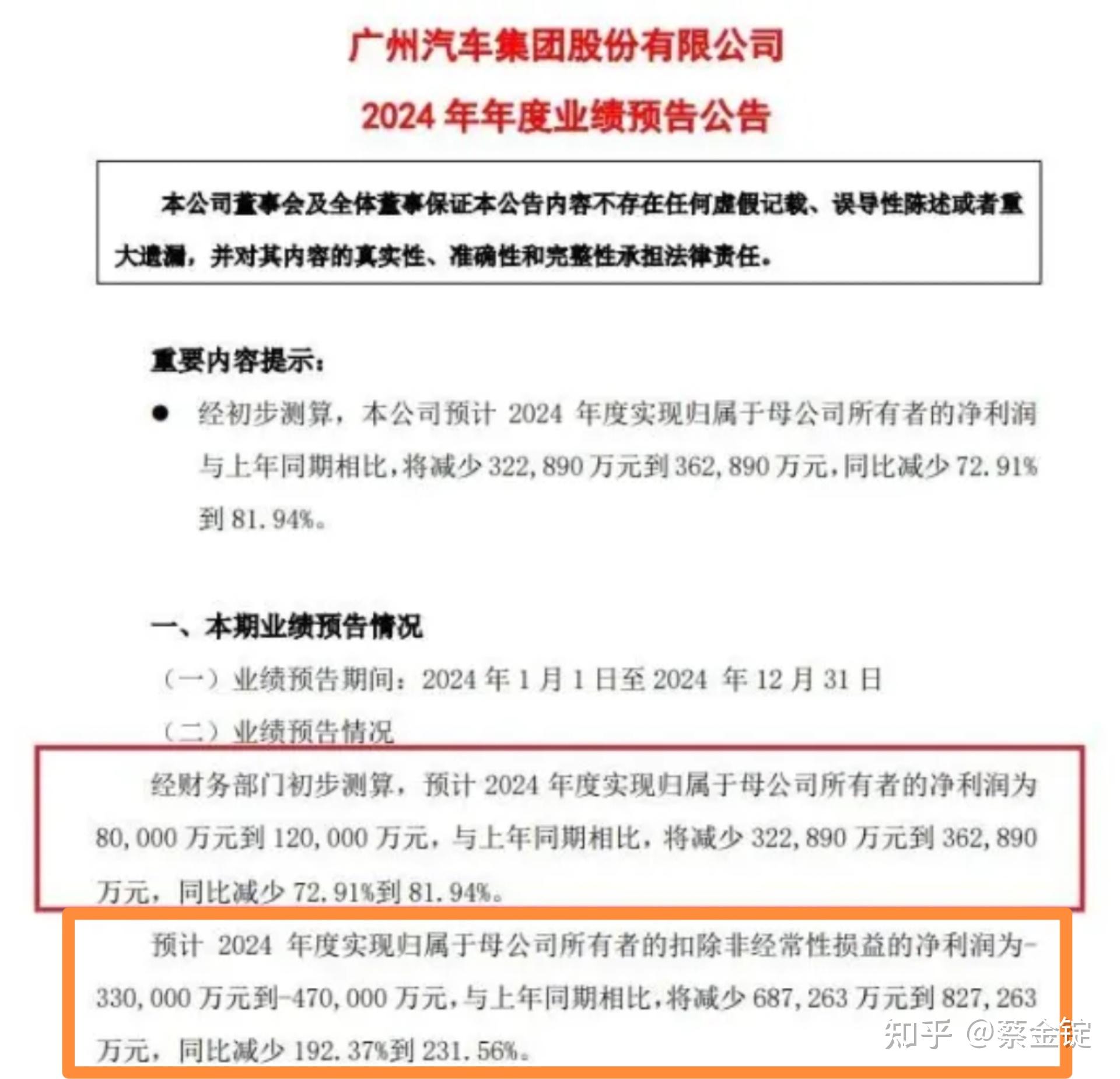
图片来源于网络,如有侵权,请联系删除
鉴于此,我们从可收集到的上市整车公司公开的财务数据,一窥当前中国主流车企的运营状况。
谁的资产负债率更高
资产负债率是用来衡量上市公司运营健康状况的常用指标之一。从2024年和2025年一季度财报来看,高负债是汽车产业的典型特征。这是否说明汽车行业已经存在较大的风险?
有业内专家指出,汽车制造行业是重资产行业,离不开巨额的资金投入。从建厂、购置设备到研发新技术,尤其是在当前加速向电动化和智能化转型的关键时期,企业所需的投资更是天文数字。
以大众集团为例,近几年其在转型方面持续投入巨额资金。今年3月,大众又推出了2025 ―2029年的1700亿欧元新计划,主要用于推动新产品研发、加强电池业务、完善纯电动车型平台等。福特汽车的高负债,也被业内认为是其为电气化转型付出的昂贵学费。
同样地,国内车企也在近几年不断加大研发投入。数据显示,2025年一季度,比亚迪研发费用为142.2亿元,同比增长34%;吉利控股研发费用65.6亿元,同比增长12%。在研发上的投入是企业负债率走高的原因之一。但当企业渡过高强度研发周期,前期研发的技术进入规模化应用阶段,研发就会转化为收入和利润,进而让负债率降低。
从多年的财报数据变化看,国内车企已经进入了“研发高、发展优”的良性循环,资产负债率普遍呈现下降趋势。在2025年一季度公布了资产负债率的六家车企中,资产负债率均显示下降,其中赛力斯一季度降幅超过10%,比亚迪近半年下降7%。
负债结构中外差异显著
虽然汽车企业普遍有着较高的资产负债率,但负债结构才是关键。从负债结构看,中国主流汽车企业较少采用杠杆式负债。
根据统计数据,国际车企的有息负债占比偏高。其中,丰田汽车有息负债约占总负债的68%,福特有息负债占总负债的66%,这意味着这些国际车企面临着较大的偿债压力。而国内车企的偿债压力相对较小,有息负债在总负债中的占比在合理范围(30%)内,其中最高的一家企业为22%,比亚迪为5%。
国内外车企不同的负债结构,反映的是驱动企业资金流的机制模式不同:国外车企更擅长从金融机构获得资金周转,中国车企则更擅长从上下游合作的供应链上完成资金周转。不论哪种模式,都难以与跨行业的恒大形成直接类比,后者是典型的高息负债驱动模式。有消息称,恒大暴雷前总负债 1.95 万亿元,其中高息贷款、理财产品等有息负债占比超70%,且存在挪用预售资金、违规质押等操作。恒大的债务本质上是“投机性杠杆”,用于土地储备和短期扩张,缺乏可持续性。
从产业链上来看,影响供应链资金流的核心指标则是应付账款(未到期的供应商货款)及账期。根据Wind数据,在公布了应付账款占营收比例的企业中,蔚来这一指标为52%,奇瑞为49%,吉利控股为32%,比亚迪为31%。在向上游供应商付款的平均周期指标中,蔚来为195天,奇瑞为143天,吉利控股为127天,比亚迪为127天。
如果聚焦国内头部的车企来看,不难看出头部效应非常明显。高研发投入的企业往往能带来技术破局,在竞争洪流下依然维持销量的增长,同时促使其在营业收入和净利润上实现正增长。而仅重视营销、弱研发的企业经营情况则明显增长出现不同程度上的乏力。
当前,中国汽车产业竞争依旧激烈,但究竟其中存在多大的系统性风险,以主流上市车企的财报数据作为观察视角,不论是资产负债率、负债结构、供应链账期,还是营收和盈利能力,这些指标远未达到失控风险,更不存在所谓的”恒大式暴雷”危机
在中国汽车加速发展,逐渐走向世界的当下,“车圈恒大”论的言论值得让人警惕。作为汽车行业的参与者,尤其是占据产业链话语主导权的整车企业,与其坐而论道唱衰行业,不如起而行之,回归技术、产品本身,抓住产业智电转型的“窗口期”,为消费者创造更大价值,为中国汽车产业壮大创造更多动能。

